Centro de Ayuda
Primeros Pasos » Ultima Modificación el 18/12/2025 15:49

Circuito de Ventas: del Presupuesto a la Facturación

Este tutorial explica paso a paso cómo funciona el circuito de ventas del sistema, desde la creación de un presupuesto hasta la facturación final, mostrando las distintas opciones disponibles en cada etapa.

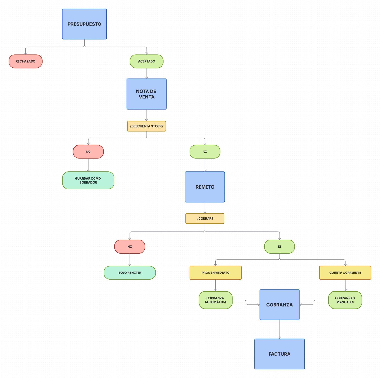
📊 Esquema de ventas

El siguiente diagrama muestra de forma resumida el circuito de ventas que podés aplicar en el sistema

1️⃣ Emitir un Presupuesto

El circuito comienza con la emisión de un Presupuesto. En este documento cargás el cliente, los productos o servicios, precios e impuestos. El presupuesto no genera movimientos de stock ni impacto contable.

¿Cómo genero un presupuesto?

Definir el Estado del Presupuesto

Podés crear a tu gusto los distintos estados del presupuesto para llevar un control claro de los mismos. Una vez enviado al cliente, el presupuesto puede ser Aceptado, quedar en un estado Pendiente de resolución o ser Rechazado.

Aceptado: una vez es aceptado el presupuesto sigue el proceso de venta.

2️⃣ Generar la Nota de Venta

Cuando el presupuesto es aceptado, ingresá a la sección Notas de Ventas creá una nueva y seleccioná ese presupuesto como comprobante asociado. Automáticamente la Nota de Venta se configurará como fue confeccionado el presupuesto (misma condición de venta, artículos, precios, etc), de ser necesario podés realizar modificaciones. Este documento centraliza la operación y permite definir cómo se realizará la entrega y el cobro.

¿Cómo genero una nota de venta?

3️⃣ ¿Descuenta Stock?

No:

Presiona Guardar como Borrador, lo guarda como borrador y no impacta en el inventario.

:

Continua el circuito de venta.

🚚 Remitos

Todas los remitos se registran en el módulo de Remitos, permitiendo llevar un control correcto de la entrega de mercadería.

¿Cómo veo los remitos emitidos?

4️⃣ ¿Se Realiza el Cobro?

El sistema permite elegir en la Nota de Venta si se cobra o no la operación en ese momento:

No:

Presiona Solo remitir. Así queda registrada la entrega de la mercadería. El cobro y la facturación podrán realizarse más adelante.


Si:

Existen dos formas de cobrarlo:

Opción: Pago Inmediato
Pago inmediato refiere a si se realiza con algún medio de pago personalizado (efectivo, tarjeta de crédito, débito, transferencia, etc.) que no sea cuenta corriente. Al elegír cualquiera de estos se va a generar una Cobranza Automática, quedando el pago registrado sin necesidad de gestión manual.

Opción: Cuenta Corriente
También podés imputar la operación a la Cuenta Corriente del cliente. En este caso, el cobro se gestiona luego mediante Cobranzas Manuales.

¿Cómo cobrar una cuenta corriente?

💰 Cobranzas

Todas las cobranzas, ya sean automáticas o manuales, se registran en el módulo de Cobranzas, permitiendo llevar un control claro del estado de pago.

¿Cómo veo las cobranzas generadas?

5️⃣ Emitir la Factura

Una vez registrada la cobranza, se emite la Factura. Este paso cierra el circuito de ventas, generando el comprobante fiscal y finalizando la operación dentro del sistema. ¿Cómo facturar una nota de venta?

Resúmen